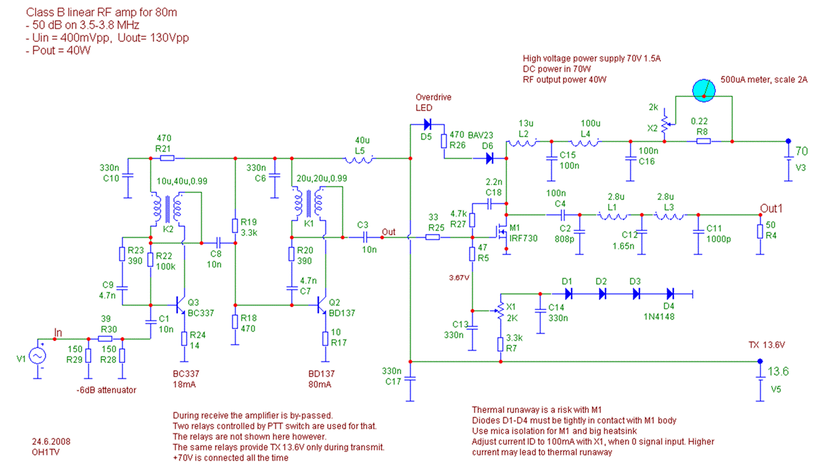
The 70V power supply is an ordinary transformer + rectifier diodes + 5000uF capacitor, without any regulator.
Back