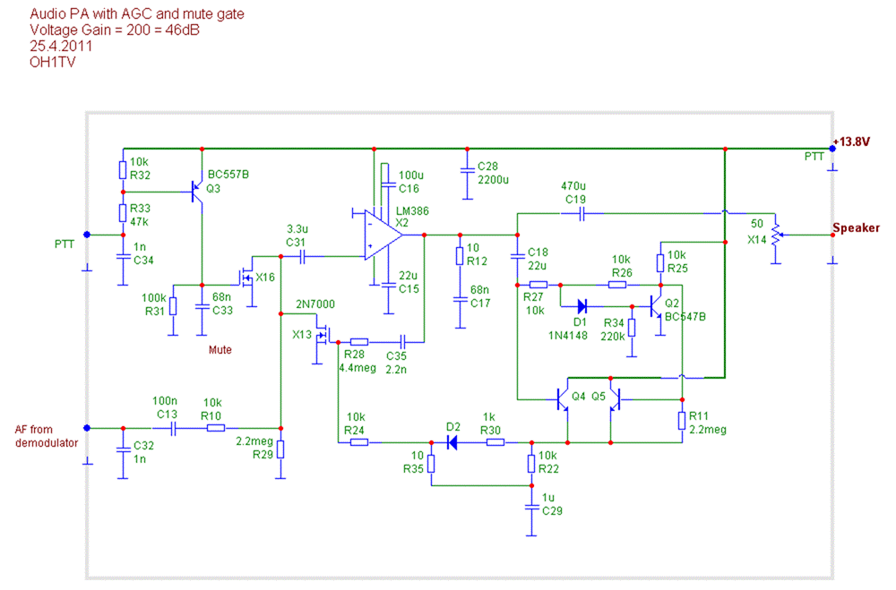
Back
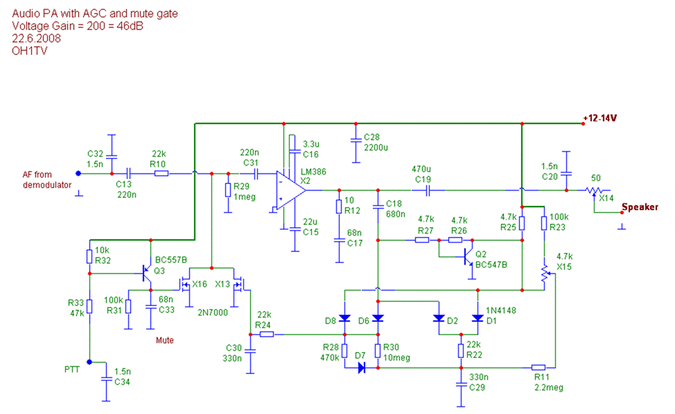
Earlier version of audio PA: