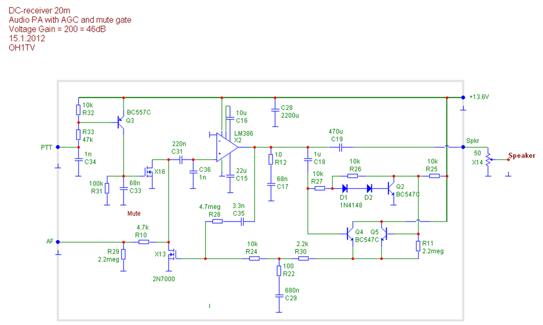
Number of diodes D1, D2 depends on threshold voltage of MOSFET X13. I have 2 of them.      
                                 
                                 
     
           
                 
                 
                 
      CW LPF          
                 
                 
                 
                 
                 
      Post amp          
                 
      AF PA and AGC        
                 
  Headphones            
                 
  Speaker jack            
      Gain control        
                 
  DC-power jack            
                 
  Power switch            
                 
      Power on LED        
                 
                 
                 
                 
                 
      VFO helipot        
                 
                 
                 
                 
                 
                 
                 
                 
Back