Voltage at gate of X1, Volts
Red, output voltage at R4, Volts
Blue Voltage at Drain of X1
Green Voltage at Collector of Q1
Red: Current at Drain of X1, Amperes
Blue: Current at Collector of Q1
Green: Current at Diode D4 (very low)
Blue Power at Output (R4),  Watts
Green Power from 70V powersupply
corresponds positive max peak modulation
Red Power dissipation at X1
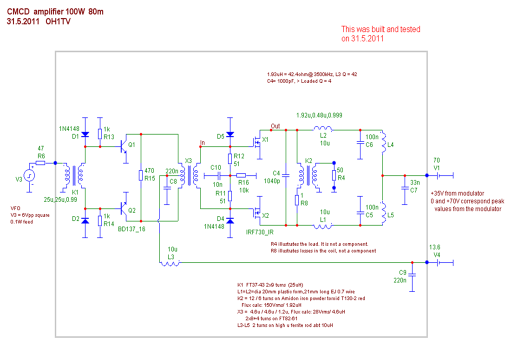
Low pass filter after the power stage
Filter attenuation in dB
Filter input inpedance in ohms
Red = reactive part
Blue = real part
Black = total impedance
Back ######