|
|||||||||||||||||
| Back | |||||||||||||||||
|
|||||||||||||||||
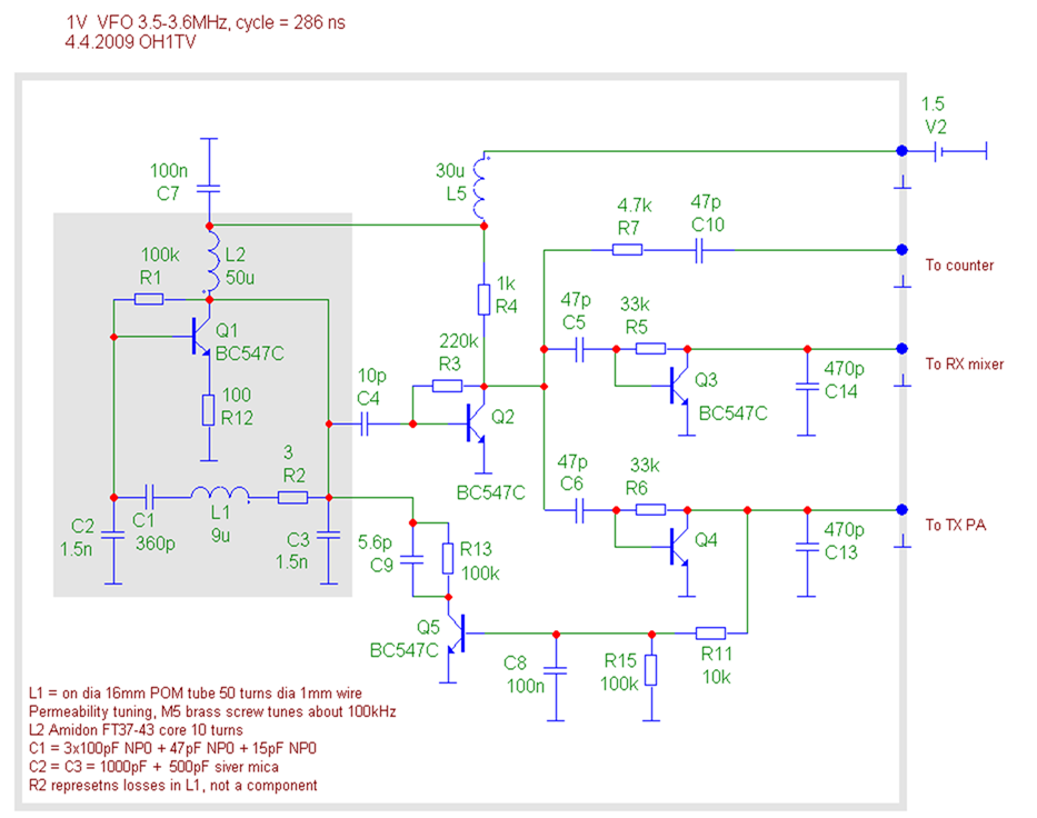
| Permeability tuned VFO | |||||||||||||||||
| big coil dia 18mm, 1mm wire | |||||||||||||||||
| M5 brass screw for tuning | |||||||||||||||||
| anchored to front panel with aluminim rivet where M5 screw | |||||||||||||||||
| no trimmer capacitors | |||||||||||||||||
| no variable capacitor | |||||||||||||||||
| Silver Mica and NP0 capacitors only in tuning circuit | |||||||||||||||||
| drifting only 10's of Herz | |||||||||||||||||